双随机抽查事项清单——许可及备案
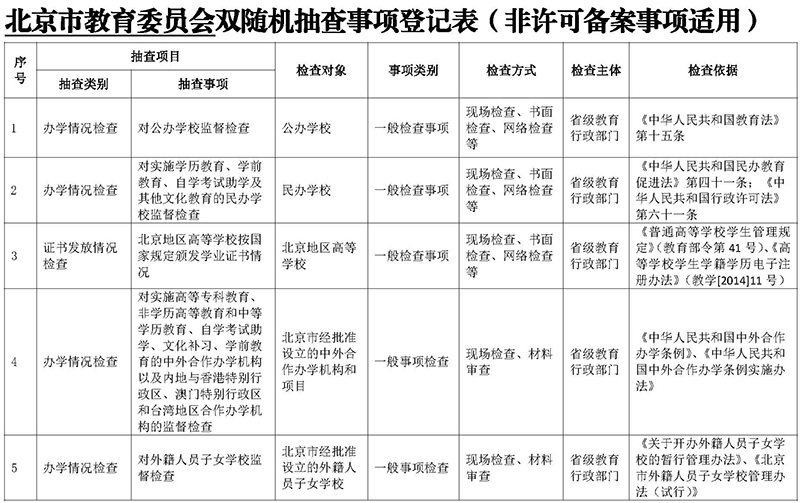
双随机抽查事项——非许可备案
扫一扫分享本页
主办单位:北京市教育委员会
承办单位:北京市数字教育中心
政府网站标识码:1100000152 京公网安备 11040202430147号 京ICP备20014478号-1
您访问的链接即将离开“北京市教育委员会”
门户网站 是否继续?